单标卡跨行交易关闭说明

国内发行的VISA单标卡跨行交易关闭说明
VISA卡组织应人民银行要求,自2015年6月1日起,对在中国境内发行的单标志VISA卡在国内他行商户受理时,将会关闭交易通道使得交易无法成功。
即日起,非收单行发行的境内单标VISA卡,在收单行的机具上交易时,将会报错误代码“62 受限制的卡”,交易不成功。请各位商户知悉!
重要说明:境外VISA卡不受影响!
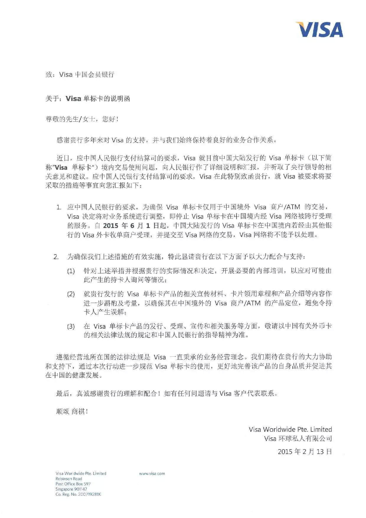
下附VISA函件:


收单公众号:SDYWJL
评论
匿名评论
隐私政策
你无需删除空行,直接评论以获取最佳展示效果